作者:紅星機器時間:2010-10-12更新時間:2010-10-12
如果您想了解我們的產品,可以隨時撥打我公司的銷售熱線或點擊下方按鈕在線咨詢價格!
立即撥打電話享更多優惠:0371-67772626
磨礦回路的自動控制不僅是節省勞動力問題,更重要的是穩定操作,把作業條件控制水平,以達到提高產量,降低消耗的目的;特別是自磨機及半自磨(或礫磨)機,由于磨機內的料位或介質負荷變化快,因此必須安裝自動控制系統,以保證磨機的效率高、低消耗。
據國外報導磨礦回路自動控制可提高產量2.5-10%處理一噸礦石可節省電能0.4-1.4千瓦·時(見表3-5-24)。我國東風螢石公司浮選廠和首鋼大石河選礦廠磨礦分級自動控制經驗表明,采用自動控制系統時,磨礦操作的各項指標的波動范圍均比人工操作小(見表3-5-25和表3-5-26)。

由于影響磨礦效率的因素很多,特別是礦石性質的多變,因此,到現在為止,還沒有把這些因素統一起來而制定出統一的數學模型在生產中應用。一般是根據具體礦石和條件,經過試驗得出適宜的操作范圍,在生產中控制磨機在此范圍內運轉。國內外磨礦回路自動控制成功的經驗是采用專家系統。采用模糊邏輯控制。
磨礦作業的自動控制系統通常進行測定或控制的主要參數如下:
1)功率:與磨礦機的轉速率、礦漿濃度、研磨介質充填率、襯板狀態等有關。自磨機的負荷變化可采用功率信號或軸壓信號反映。
2)聲音:聲音強度與介質運動狀態和球料比有關,它可表示磨礦機負荷大小。測定時需要將某些無關的聲音頻率濾掉。
3)新給礦量:在給礦皮帶上安置傳感器(電子秤或核子秤),傳遞和記錄負荷重量,并用來控制磨機磨礦加水量。
4)水力旋流器的料漿泵池的液位:該液面的高低可表示閉路磨礦的循環負荷的大小,并用來控制砂泵的流量。液位可用超聲波、原子吸收、壓差及浸入料漿的吹泡管的壓力等方法測出。



5)礦漿流量:可用礦漿流量計測定。通過礦漿容重和體積流量計算而測出礦漿的重量流量,用以控制浮選藥劑添加量和計算磨礦系統的質量平衡表。體積流量用磁性流量計測出。
6)pH值:用標準電極測量,礦漿的pH值對金屬氫氧化物形成膠體顆粒產生影響,而膠體顆粒的數量又影響料漿濃度和分級作業。
7)給水量:影響礦漿濃度和磨礦效率。
8)礦漿濃度:用濃度計測定。
9)磨礦產品粒度:用粒度傳感器測定。
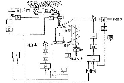
選礦廠磨礦分級過程自動控制可分為定值控制和自尋優或較好控制兩種方式。選用時必須充分研究原礦性質、工藝流程、設備配置及生產指標的具體情況,確定合適的方案。圖1為三個控制環節的磨礦自動控制系統實例,這三個環節是:
1)根據電子秤測量給礦量,調節圓盤給礦機的轉速,以恒定給礦量的閉環控制。
2)根據電子秤測量給礦量,按比例調節給入球磨機的補加水,以調節磨機濃度的開環控制。
3)根據濃度計測量分級機溢流濃度,調節分級機補加水,以調節分級溢流濃度的閉環控制。
圖2是磨礦作業自動控制的又一實例。圖中有兩個控制回路:一個是控制產品粒度的回路,用來調節水力旋流器的供礦泵池的加水量,從而調節旋流器作業濃度,滿足分級粒度的要求;另一回路用來控制磨礦機給礦量和給水量,其控制的變量是水力旋流器的供礦泵池的液位。給料重量指示、控制器WIC按來自給料皮帶的稱量傳感器的信號和遠程設定值RSP來調節皮帶速度調節器SC,給料重量記錄于記錄器WR上。磨礦機的給水量PW由比例器FPa調節。比例器接收來自重量傳感器WT的信號和由測孔板測取并經過開方處理的給水量信號。經過變換處理后,比例器發出的信號控制流量調節器PIC的設定值。FIC發出的電流信號經過“電流/電壓”變送器I/P變成風壓來控制閥門,使磨礦機的給水量同新給料量成正比。毫安代表礦量的信號,送到電子電位差計(12),進行指示與記錄。機組各部運轉正常之后即可起動磨機之給料設備。磨機在未給料的情況下運轉時間不允許過長,一般不可超過10-15分鐘,以免損傷襯板和多耗鋼球。

圖 1

圖 2
磨機運轉期間應經常注意觀測和檢查,主軸承的溫度不可超過50-65。C;必須隨時注意軸承和減速機的給油量,確保各潤滑點油流正常,油箱內的油溫不可超過35-40。C;帶有冷卻水的軸承,應保證冷卻水流暢通無阻;經常檢查大、小齒輪、主軸承、分級機減速器等傳動部件的潤滑情況。當采用人工潤滑時,需及時往軸承及油杯內裝油;注意觀察磨機前后端蓋、筒體、排礦箱、分級機溢流槽和返砂槽是否漏礦或堵塞;根據礦石性質變化情況及時調整磨機的作業條件。
磨機停車:計劃停車前應通知相鄰的生產工段。待磨機內的礦石處理完(一般在10到12分鐘內),停止給水。當室溫在零度以下時應放出軸承套(油環潤滑)內的冷卻水,防止凍結而損壞軸承;將螺旋分級機之螺旋提升超出分級機內的砂面后停止分級機(或砂泵),防止磨機給料器被返砂堵塞。在停車準備工作完成后即可停止磨機之電動機,此后,停止油泵。
當遇到突然停電時,必須立即停止給礦和給水,并切斷電源,關停其他設備。為了防止以后起動困難,用水沖洗磨礦機內部。加強日常檢杏維護是減少磨機事故的重要措施。每次交接班時要檢查磨機組的所有連接螺栓的緊固情況,如發現有松動的必須停車擰緊。筒體襯板螺釘如有折斷應及時更換,防止擦傷筒體,或礦漿外漏。定期檢查襯板磨損情況,磨到一定程度應予以換。使用油杯潤滑時傳動軸承中的油做大每旬更換一次:濾油器的濾網不應玷污,每隔2-3周應清洗一次;減速機6個月檢查一次。介質裝入量不能超過規定值。操作中如發現設備有不正常現象,應立即停機處理。經常清擦機器表面的油污,做到文明生產。
磨機的維修:合理的維修是確保磨機有較高的運轉率和較長的使用期的重要條件。磨機的維修工作應與操作維護結合起來,經常進行。磨機的維修除了日常維護檢查外,定期進行的有小修、中修和大修。
1)小修:1-3個月進行一次,其主要檢修項目是檢查、修復或更換已磨損的零部件,如磨機襯板、給礦器的泥勺頭、小齒輪、聯軸器及膠墊,進、出料槽、電動機軸承等;檢查各緊固件;油泵和潤滑系統的檢修、清洗和換油;臨時性的事故修理及磨損件的小調、小換和補漏。
2)中修:一般為6-12個月一次。其工作內容除了包括小修的全部項目外,尚須對設備各部件作較大的清理和調整,如修復傳動大齒輪等,同時更換大量的易磨部件。
3)大修:周期一般為5年左右,檢修項目除包括中修的全部項目外,還有更換主軸承和大齒輪、檢查、修理或更換筒體、端蓋,對基礎的調整、修理、找正等。
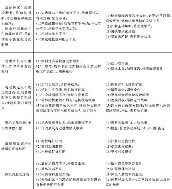
我國選礦廠生產實踐中球磨機易損件的材質、使用壽命和設備用量列入表3-5-27中。常見故障、原因和排除方法見表3-5-28。在處理量大、磨機臺數多的選礦廠,磨機修理工作一般都在現場進行。中小型選礦廠通常也設置檢修用的起重設備。當吊車起重噸位較小時,可用兩臺電動或油壓千斤頂輔助起重,以便對磨機進行就地檢修;大型部件一般送到機修廠修理。現場修理時,需要停車一段時間,但比較經濟。無論采用哪一種修理方法,在停機修理之前都應根據機組修理記事本中的記錄、事故報告表、磨礦機交接班和設備檢查記錄,編制設備缺陷明細表,然后編制設備修理進度表;并規定各部件或機臺的修理順序及可能平行進行的修理作業。



在停機以前應仔細檢查磨機的空轉情況,將所有發生噪音、撞擊和振動現象的零部件和部位記錄下來。有振動的零、部件可用振動計來測量。在準備過程中和拆卸磨機時,應把有關部件和零件的狀況及摩擦部件的間隙值記錄在修理簿內。部件或機器修理完畢,也應將其狀況(間隙、公差、修理時未消除的磨損、定心的準確程度等)記入修理本內,供使用中或下次修理時參考。